跳到主要內容區
國立台東大學應用數學系
Menu
回首頁
學校首頁
網站管理
網站導覽
本功能需使用支援JavaScript之瀏覽器才能正常操作
首頁
最新消息
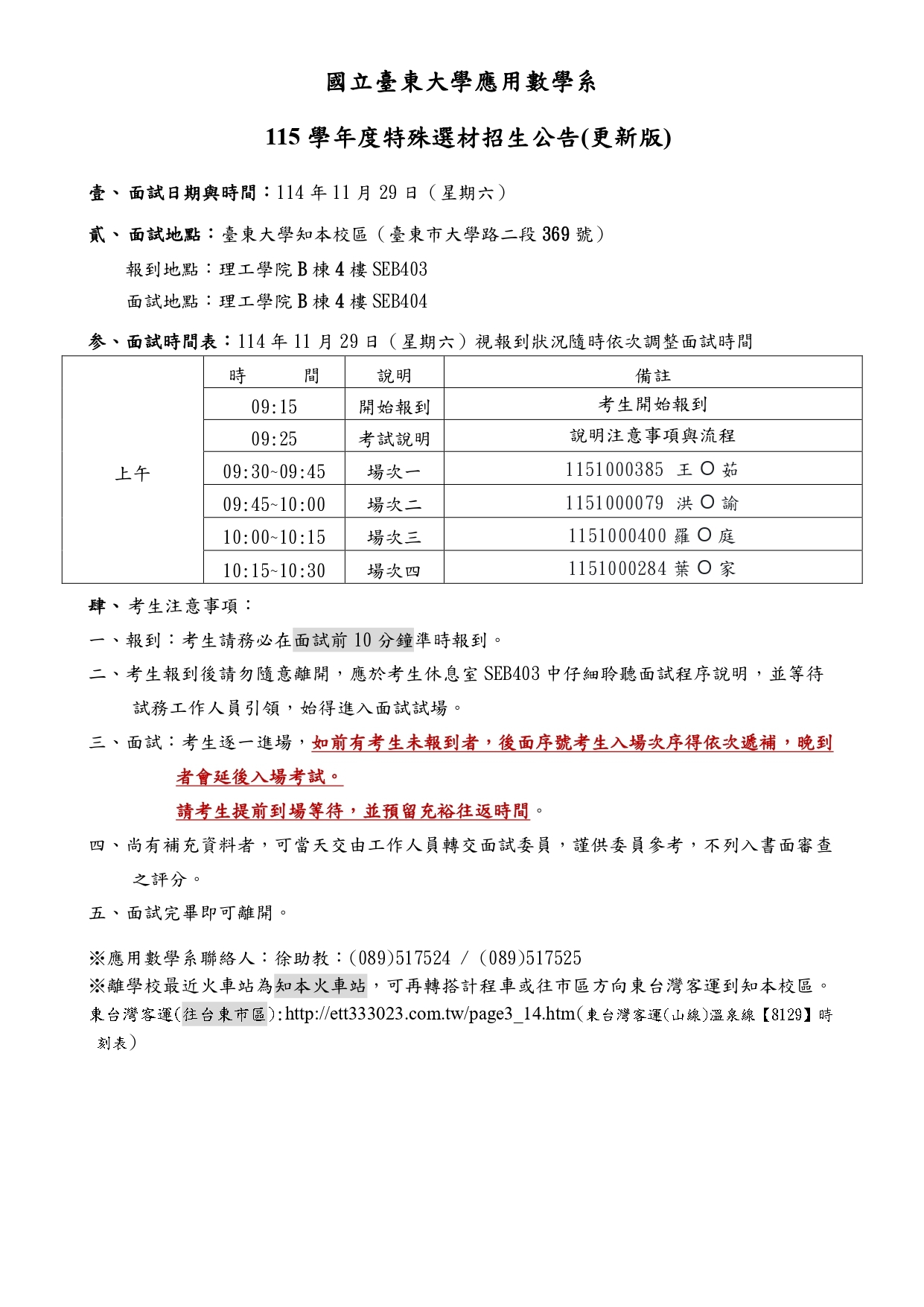
115學年度特殊選才招生公告(更新版)
115特殊選才單獨招生公告-應數.pdf
瀏覽數:
分享
Close (Esc)
Share
Toggle fullscreen
Zoom in/out
Previous (arrow left)
Next (arrow right)